

7月8日,应急部发布《企业安全费用提取和使用管理办法(征求意见稿)》。新《办法》提出:
房屋建筑工程提取标准由2.0%提高到2.5%。
市政公用工程提取标准由1.5%提高到2.0%。
城市轨道交通工程提取标准由2.0%提高到3.0%。
编制工程造价时需包含并单列安全费用。
施工中,可根据前期所需、完工程度进行提取。
总包应将安全费按比例直接支付给分包单位,分包单位不再重复提取。
此外,修订稿提出,企业编制计划时不再需要到财政、行业主管等部门进行备案。
经整理,与施工企业相关的修订内容如下:

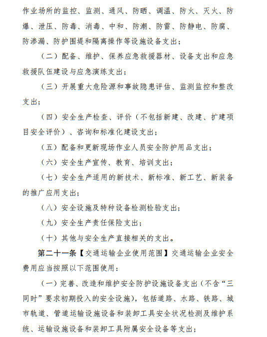
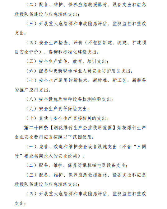
文件原文






















