
参考资料:住房和城乡建设部官网

近日,住建部建筑市场监管司发布声明:
经群众反映,发现有人伪造散布《关于征求调整建设工程勘察设计资质标准部分指标意见的函》(建市施函[2016]91号),提供虚假信息,误导社会公众。
在此我司严正声明:《关于征求调整建设工程勘察设计资质标准部分指标意见的函》(建市施函[2016]91号)为虚假文件。请各地住房城乡建设主管部门及有关单位提高警惕,谨防被骗。我司保留追究有关人员法律责任的权利。
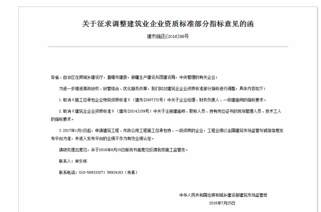
请大家看清楚了,91号文是假的,91文造谣的是“工程勘察设计资质标准”,86号文“建筑业企业资质标准”是真的,切勿混淆!欲知详情,请访问住建部官网(如下图)!



